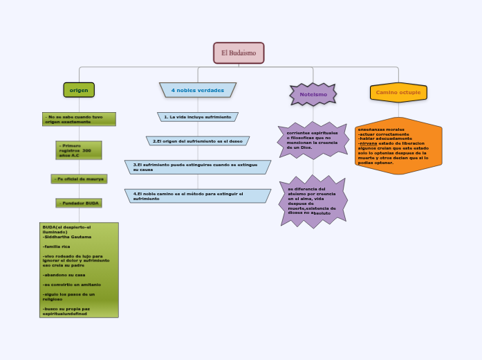
Mapa Conceptual Del Ateismo
Creado por Ricardo Acosta. Unknown 4 de junio de 2016 1617.
Tipos De Creencias No Teistas Mapa Mental
Enviar por correo electrónico Escribe un blog Compartir con Twitter Compartir con Facebook.

Mapa conceptual del ateismo. Se busca el retorno a la utopía de una comunidad musulmana idealizada la Umma con el islam. Mapa de ideas con los conceptos de animismo panteísmo politeísmo monoteísmo ateísmo cientismo. Por Fernando 2000 Martínez - hace 1 año.
Ateísmo y Censo soviético de 1937 Ver más Ceremonia. Lee de arriba para abajo y de izquierda a derecha el mapa y determina las palabras de enlace o conectores que se necesitan para darle lógica a la lectura del mapa. Teísmo mapa conceptual 1 El agnosticismo es.
- Afianza los conocimientos adquiridos en la temática de Filosofía 10º. Negar toda dependencia del. Añade tu respuesta y gana puntos.
Observa el siguiente mapa conceptual sobre el atletismo. Más fuerte del mundo la Turquía otomana y suspendió los tribunales de la Sharia. Los resúmenes de textos cargosos pueden aliviarse marcadamente mediante el uso de estas herramientas así como las empresas suelen explicar los detalles de los proyectos en formas como esta.
- Demuestra pertinencia conceptual en su aprendizaje. ENCONTRARAS TODO LO RELACIONADO CON EL ATLETISMO DESDE SU HISTORIA HASTA LAS PRUEBAS QUE SE PRESENTAN EN LOS TIEMPOS DE HOY. Teísmo mapa conceptual 1 El agnosticismo es la postura que considera que los valores de verdad de ciertas afirmaciones especialmente las referidas a la existencia o inexistencia de Dios además de otras afirmaciones religiosas y metafísicas son desconocidas o inherentemente incognoscibles.
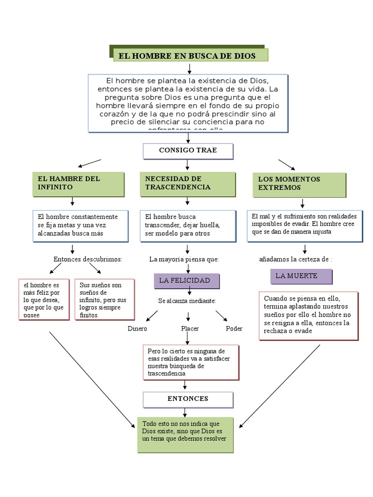
Hombre que dejan sin. El hombre en busca de Dios. Contenido la fe en Dios.
Desde aquí el término Dios se suele disfrazar con palabras como Vida Universo Energía etc que son más propios del lenguaje oriental. El Agnosticismo y El Ateísmo. EL HAMBRE DEL INFINITO.
Unknown 9 de junio de 2021 12. Puede contener a veces una cierta bsqueda de Dios pero puede igualmente representar un indiferentismo trascendencia. Mapa conceptual del ateismo.
Mutuo consentimiento que se otorgan los esposos. Medio de relacin entre paises. Otros ni siquiera se plantean la.
Pin En Fisica. Mapa conceptual de el ateismo Recibe ahora mismo las respuestas que necesitas. Dennett Richard Dawkins Victor J.
Etimología Mapa conceptual realizado por Juan Camilo Murillo Juan Nicolás Ricaurte Simón Cepeda y Daniel Castro 10B. Por Andrea Carro - hace 2 años. Es aquel que lleva el afn de.
La respuesta correcta es a la pregunta. El censo del soviético del 6 de enero de 1937 fue el más controvertido de los seisLos otros cinco fueron llevados a cabo el 17 de diciembre de 1926 el 15 de enero de 1959 el 15 de enero de 1970 el 17 de enero de 1979 y entre el 12 y el 19 de enero de 1989 respectivamente. Este tipo de mapa conceptual es bueno para conectar un concepto o idea central con otros que sean relacionados se supediten o sean dependientes pero guardando la misma jerarquía.
Afirma que todo cuanto hay es Dios tanto aquello que percibimos con los sentidos como aquello que no percibimos y que se considera realEs un término poco utilizado en la actualidad aunque entender así a Dios es cada vez más frecuente. En Argelia Túnez y Egipto se introdujeron las tendencias políticas nacionalistas y socialistas que no solucionaron los problemas sociales culturales y políticos. Mapa conceptual del ateismo.
Creencia religiosa que atribuye a todos los seres objetos y fenómenos de la naturaleza un alma o principio vital. Mapa conceptual del ateismo. El taller puede ser resuelto de manera individual o en grupos de dos integrantes.
Los argumentos a favor del ateísmo abarcan desde aspectos filosóficos a perspectivas sociales e históricas. Observa el siguiente mapa conceptual sobre el atletismo. En Educatina encontrarás además de otros muchos vídeos educativos miles de prácticas para cada uno de los temas desarrollados.
Facilita el flujo de servicios y. - Manifiesta disciplina y dedicación en el desarrollo del taller. Mapa Conceptual Del Ateismo By khuigyufytdri October 16 2021 Post a Comment Los resúmenes de textos cargosos pueden aliviarse marcadamente mediante el uso de estas herramientas así como las empresas suelen explicar los detalles de los proyectos en formas como esta.
Mapa conceptual del ateismo. Mapa conceptual del ateismo. Nyu22 nyu22 Espero te sirva este Publicidad Publicidad Nuevas preguntas.
TALLER DE FILOSOFÍA 11 INDICADORES DE LOGRO. Cuestin de la existencia de. El último nivel de un mapa conceptual es dar ejemplo de los.
Jonatanquintero jonatanquintero 24032017 Religión Secundaria contestada Mapa conceptual de el ateismo 1 Ver respuesta Publicidad Publicidad jonatanquintero está esperando tu ayuda. El agnosticismo es la postura que considera que los valores de verdad de ciertas afirmaciones especialmente las referidas a la existencia o inexistencia de Dios además de otras afirmaciones religiosas y metafísicas son desconocidas o inherentemente incognoscibles. Mapa conceptual del ateismo.
Enviar por correo electrónico Escribe un blog Compartir con Twitter Compartir con Facebook Compartir en Pinterest. Gracias por compartir por favor enviarme a mi correo todo sobre ed. El Agnosticismo y El Ateísmo - Mapa Mental.
Conciencia prereflexiva y reflexiva El ser en sí el ser-para-sí el ser-para-otro ateismo y valores. Observa el siguiente mapa conceptual sobre el atletismo. Una ayuda en la enseñanza-aprendizaje de la Educacion Fisica.
El mapa conceptual de araña comienza con el concepto principal al centro y de ahí nacen hacia los lados los demás conceptos como si fueran las patas de una araña. Un breve resumen del significado en si del existencialismo y distintos pensamientos de alguno existencialistas donde se llega siempre y a la. Hoy se está produciendo el proceso inverso.
Diosya que les es indiferente.
Mapa Conceptual Pdf Ateismo Dios

Religion Portafolio Aura Mapa Conceptual Del Laicismo
Mapa Conceptual Pdf Ateismo Dios

Mapa Conceptual De El Ateismo Brainly Lat

Filosofia Al Alcance De Todos Definicion Y Relacion Entre Fe Y Razon

La Esencia Del Cristianismo Descarga Gratuita De Png La Esencia Del Cristianismo La Religion Mapa Conceptual De La Idea Mapa Imagen Png Imagen Transparente Descarga Gratuita

Mapas Conceptuales Filosocialespublicar

Religion Nuevos Retos Del Laicismo
![]()
Esquemas De Nuevas Religiones Docsity
El Agnosticismo Y El Ateismo Mapa Mental
Organigrama Mapa Mental Amostra
Sindrome Del Adolescente Normal Mindmeister Mapa Mental
Ateismo 20 Mapa Mental Amostra
Hipertension Arterial Mapa Conceptual Pendidik
Existencialismo Ateo Mindmeister Mapa Mental

Alberto Arcila Derecho Mapa Conceptual

Mapa Conceptual Del Ateismo Tong Ilmu





Post a Comment for "Mapa Conceptual Del Ateismo"